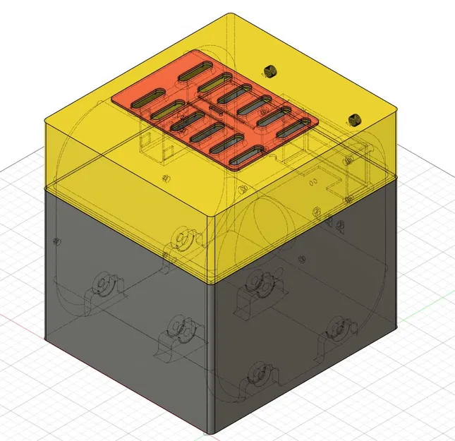
Máy sấy Filament DIY

Máy sấy dây tóc tự làm cho hai ống tóc 1kg

👁️
2.6K
Lượt Xem
❤️
42
Lượt Thích
📥
113
Lượt Tải
Cập Nhật Dec 13, 2025
Chi tiết
Tải xuống
Bình Luận
Khoe bản in
Remix

Mô tả

Đây là một nỗ lực để làm máy sấy dây tóc của riêng tôi. Cuối cùng, nó không thực sự rẻ hơn so với việc mua một (ví dụ: Sunlu) nhưng ở đâu là niềm vui? Không cần hỗ trợ cho bất kỳ bộ phận nào. Trong trường hợp của tôi, tôi đã sử dụng ABS+ cho tất cả các bộ phận được in. Tôi không phải là thợ điện nhưng hãy đặt câu hỏi nếu bạn bị mắc kẹt. . . . PSU

Giấy phép

Tác phẩm này được cấp phép theo

Creative Commons — Attribution — Share Alike

CC-BY-SA

Yêu cầu ghi công
Remix & phái sinh Được phép
Sử dụng thương mại Được phép

File mô hình

TẤT CẢ FILE MÔ HÌNH (11 Tập tin)
Đang tải files, vui lòng chờ...
Vui lòng đăng nhập để bình luận.

Chưa có bình luận nào. Hãy là người đầu tiên!

Vui lòng đăng nhập để khoe bản in của bạn.

Chưa có bản in nào được khoe. Hãy là người đầu tiên!

Remix (0)