Đầu Nối Ống EMT

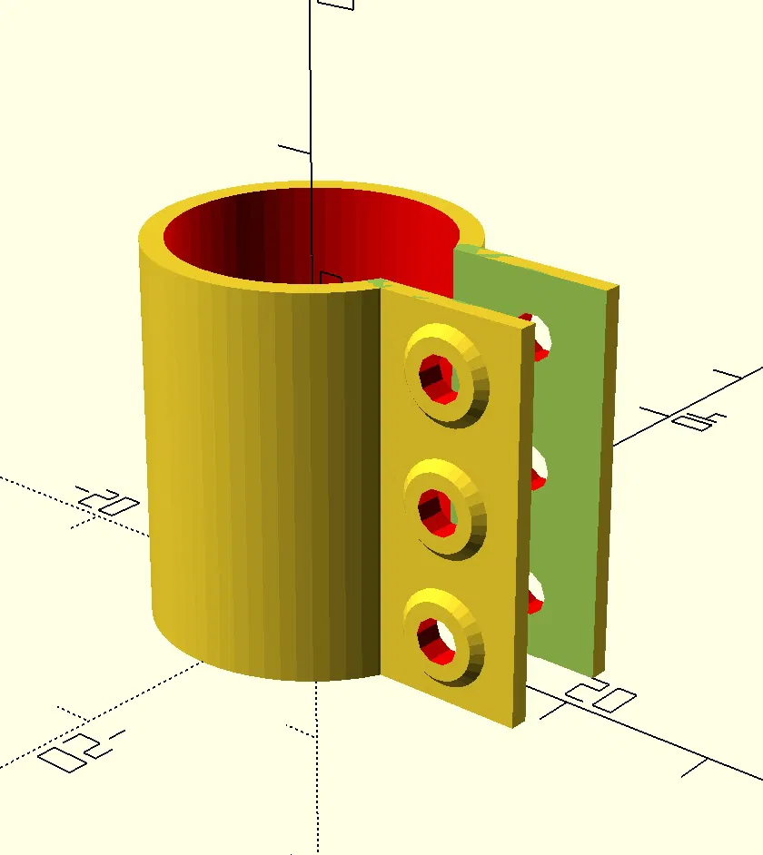
Bộ script OpenSCAD để tạo đầu nối ống EMT, lấy cảm hứng từ MakerPipe. Dùng để tạo mẫu nhanh hoặc khi không cần kết cấu kim loại. Cần OpenSCAD 2019.5 trở lên. Lưu ý: chưa kiểm tra tải trọng, không dùng cho chịu lực.

👁️
839
Lượt Xem
❤️
23
Lượt Thích
📥
131
Lượt Tải
Cập Nhật Dec 11, 2025
Chi tiết
Tải xuống
Bình luận
Showcase
Remixes

Mô tả

Nội dung được dịch bằng AI

Đầu Nối Ống EMT

https://gitlab.com/tpmoney/emt-conduit-connectors

Giới thiệu

Đây là bộ script OpenSCAD để tạo ra nhiều loại đầu nối cho ống EMT. Lấy cảm hứng từ MakerPip, chúng được thiết kế để giúp bạn tạo mẫu nhanh cấu trúc bằng ống EMT ở kích thước thật, hoặc dùng khi bạn không cần đến sự hỗ trợ kết cấu từ các đầu nối kim loại.

Lưu ý là chưa có bài kiểm tra tải trọng nào được thực hiện, và các cài đặt mặc định phần lớn là dựa trên cảm nhận, vì vậy đừng phụ thuộc vào các bản in này (đặc biệt là với vật liệu yếu) để cung cấp sức mạnh đáng kể hoặc khả năng chịu tải.

Bắt đầu

Bạn cần OpenSCAD phiên bản 2019.5 trở lên để sử dụng các tính năng tùy chỉnh. Mở file emt_connector.scad. Trong tùy chỉnh, bạn có thể chọn loại đầu nối muốn hiển thị, đường kính trong của đầu nối và độ dài ống mà đầu nối sẽ nhận.

Mục Chi tiết hiển thị cho phép bạn tùy chỉnh các giá trị được OpenSCAD sử dụng trong quá trình hiển thị. Cài đặt độ dài phân đoạn xấp xỉ một nửa chiều rộng đầu phun của bạn sẽ cho ra một mô hình rất mượt mà cho slicer của bạn.

Giấy phép

Dự án này, cả về phần cứng và phần mềm, đều được cấp phép kép theo CERN Open Hardware Licence Version 2 - Strongly Reciprocal only và APGL v3 Only như được liệt kê trong LICENSE.txt.

Giấy phép

Tác phẩm này được cấp phép theo

GNU General Public License v2.0

GPL 2.0

Yêu cầu ghi công
Remix & Derivatives Được phép
Sử dụng thương mại Được phép

Model files

ALL MODEL FILES (18 files)
Loading files, please wait...
Vui lòng đăng nhập để bình luận.

Chưa có bình luận nào. Hãy là người đầu tiên!

Vui lòng đăng nhập để khoe bản in của bạn.

Chưa có bản in nào được khoe. Hãy là người đầu tiên!

Remixes (0)