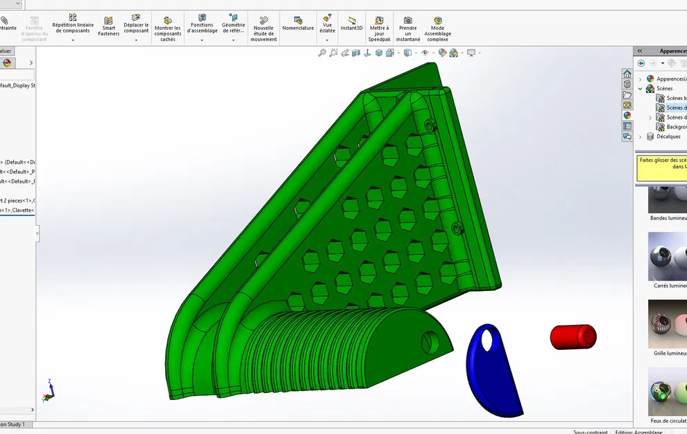
Giá đỡ cuộn dây cho Anycubic I3 Mega Parrot

Chán xài đế zin của Anycubic, tui thiết kế đế giữ cuộn dây chắc chắn, dễ xài cho máy in. Cơ chế gài đơn giản, hiệu quả, bền bỉ cho cuộn 1kg. Khuyên dùng PLA, cần 6 ốc M3x12 để lắp ráp. Infill cao cho sản phẩm cứng cáp.

👁️
258
Lượt Xem
❤️
1
Lượt Thích
📥
27
Lượt Tải
Cập Nhật Dec 11, 2025
Chi tiết
Tải xuống
Bình Luận
Khoe bản in
Remix

Mô tả

Nội dung được dịch bằng AI

Chào mấy ông !

Chán xài cái đế giữ cuộn dây zin của Anycubic rồi nên tui quyết định thiết kế một cái đế thiệt chắc chắn, dễ xài cho máy in của mình.

Cái cơ chế gài cuộn dây này đơn giản mà hiệu quả lắm nha.

Bền khỏi bàn, xài được cho các cuộn dây tới 1 kg

Tui khuyên mấy ông nên in bằng PLA để khỏi bị biến dạng kết cấu nha, cái này giúp mấy cái lỗ bắt vít nó nằm ngay phía trước mấy lỗ zin luôn.

Mắc 6 con ốc M3 x 12 là ráp vô tư.

In với độ độn (infill) cao thì sẽ có được bộ phận cứng cáp.

P.S. Nhớ post hình mấy cái bạn đã in nha !

Tôi dành cả tiếng đồng hồ để thiết kế cái này, làm ơn cho tôi 5 phút để post cái hình bạn đã in lên nha ;)

Chúc anh em in ấn vui vẻ !

Renaud

Cài đặt in

Thương hiệu máy in:

Anycubic

Máy in:

All-metal Mega

Rafts:

Không quan trọng

Độ phân giải:

.2

Infill:

30

Cách tui thiết kế

Category: Phụ kiện máy in 3D

Giấy phép

Tác phẩm này được cấp phép theo

Creative Commons — Attribution — Noncommercial

CC-BY-NC

Yêu cầu ghi công
Remix & phái sinh Được phép
Sử dụng thương mại Không được phép

File mô hình

TẤT CẢ FILE MÔ HÌNH (4 Tập tin)
Đang tải files, vui lòng chờ...
Vui lòng đăng nhập để bình luận.

Chưa có bình luận nào. Hãy là người đầu tiên!

Vui lòng đăng nhập để khoe bản in của bạn.

Chưa có bản in nào được khoe. Hãy là người đầu tiên!

Remix (0)